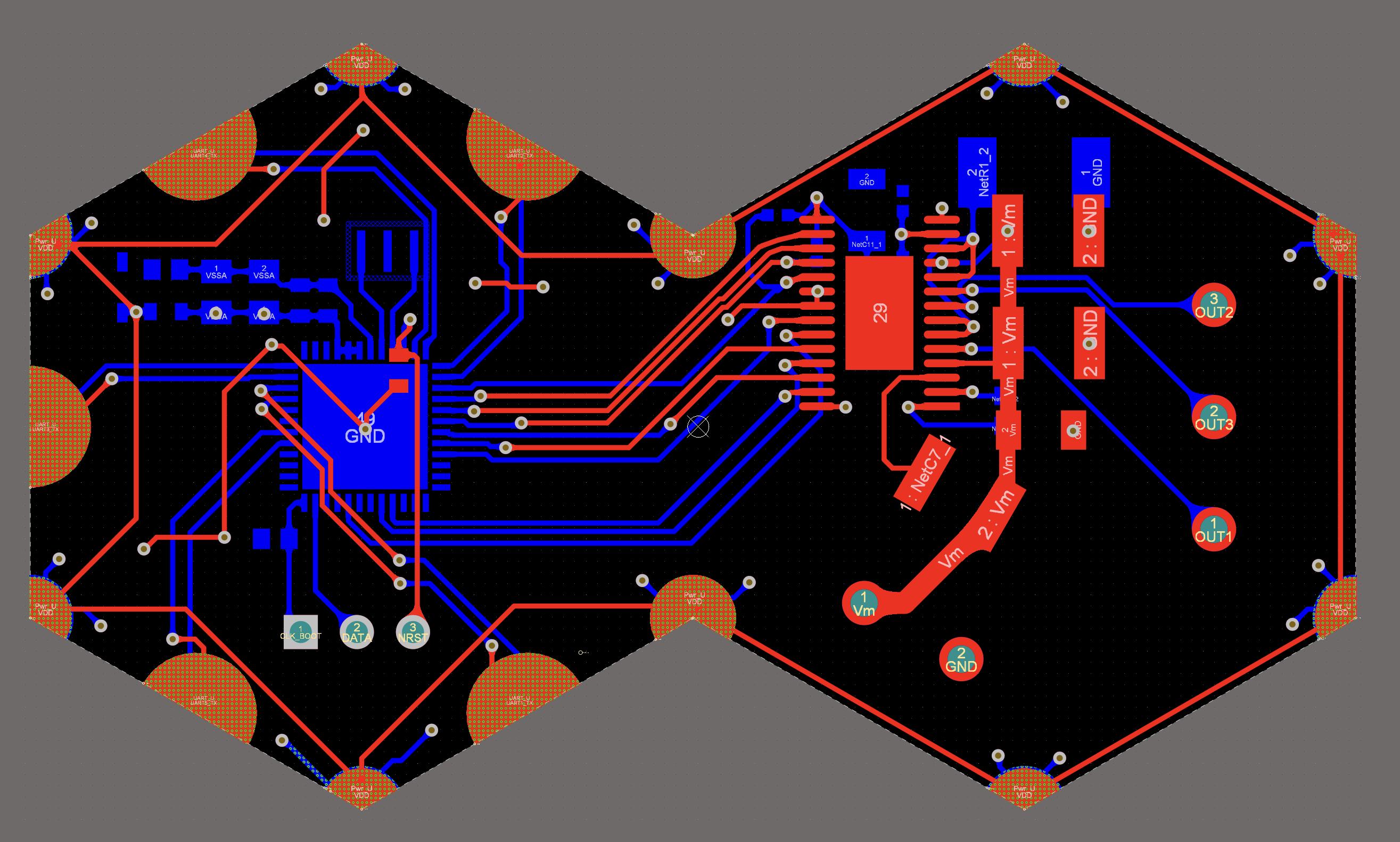
2.5A Sensored BLDC
Designed a compact 2.5A sensored BLDC control module using an STM32G0B1CEU6 and DRV8313PWPR for PWM commutation. Separated analog/digital/motor power domains with ferrite-bead isolation and tight decoupling, and routed controlled high-current paths validated with DRC.
